BTC/USD-2.22%
ETH/USD-3.26%
LTC/USD-2.4%
ADA/USD-3.2%
SOL/USD-3.14%
XRP/USD-2.16%El 25 de mayo, el Instituto de Investigación Interchain Pulse publicó el primer informe de investigación de China sobre empresas que cotizan en bolsa + blockchain: "Informe de desarrollo de blockchain de empresas que cotizan en bolsa 2019-2020".
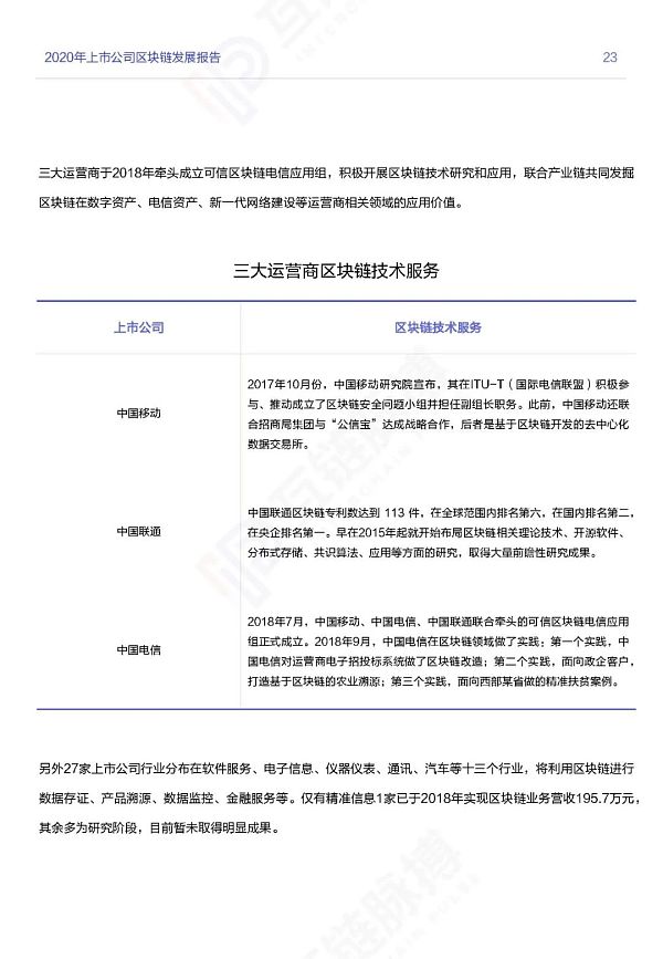
El informe resolvió en detalle el negocio específico de 247 empresas que cotizan en China en la cadena de bloques, incluidas 233 empresas que cotizan en acciones A, que representan hasta una décima parte del valor de mercado total de las acciones A.
Entre las 247 empresas, los cuatro campos de los servicios de software de clasificación empresarial original, información electrónica, banca y medios culturales representaron el mayor número, representando el 30%, 8%, 7% y 5% respectivamente;
Se distribuyen en 54 ciudades grandes y medianas, de las cuales Beijing, Shenzhen, Hangzhou y Shanghái tienen el mayor número, y el número de empresas que cotizan en blockchain en las cuatro ciudades llega a 152, lo que representa más del 60% del total;
Entre las 247 empresas cotizadas relacionadas con la cadena, 142 empresas cotizadas giran en torno a la capa de aplicación de la cadena de bloques, lo que representa el 57,49 %. Otros se dedican al "desarrollo y servicios de tecnología de cadena de bloques", "servicios de apoyo industrial" e "investigación", etc.;
Entre las 142 empresas que cotizan en bolsa que se dedican a aplicaciones de cadenas de bloques y las 45 empresas que cotizan en bolsa que se dedican a la investigación de cadenas de bloques, un total de 177 tienen instrucciones de aplicación claras. 48 empresas cotizadas participan en la aplicación de blockchain + finanzas, lo que representa el 27% de las empresas que participan en aplicaciones de blockchain. Hay 20 empresas de servicios públicos y sociales, que representan el 12%, 18 empresas de medios de comunicación, que representan el 10%, y 17 agencias gubernamentales, que representan el 10%.
Ground X de Kakao transferirá el negocio de billetera de activos virtuales Kaikas a Sfresso247: 23 de junio, según el anuncio emitido por la billetera de activos virtuales Kaikas de Ground X, subsidiaria de Kakao, los proveedores de servicios de Kaikas comenzarán a partir del 25 de julio. Ground X cambió a Sfresso247. La información específica de la empresa Sfresso247 aún no se conoce. [2022/6/23 1:27:13]
Aunque 247 empresas cotizadas están involucradas en la cadena, todavía son muy pocas las que tienen la capacidad de generar ingresos. Afortunadamente, según la información divulgada en el informe anual de 2019, el número ha aumentado.



El volumen bloqueado de DeFi en la cadena Terra es de $ 24,7 mil millones: Jinse Finance informó que, según los datos de DefiLlama, el volumen actual de bloqueo de DeFi en la cadena Terra es de $ 24,76 mil millones, una disminución del 0,85% en las últimas 24 horas. Ocupa el segundo lugar después de Ethereum en la cadena pública.
Actualmente, los 5 principales bloqueos de DeFi en la cadena Terra son: Anchor ($ 12,62 mil millones), Lido ($ 7,56 mil millones), Astroport ($ 1,32 mil millones), Stader ($ 750 millones), Terraswap ($ 690 millones). [2022/3/14 13:54:27]



Datos: El TVL de Ethereum Bridge alcanzó los 24,79 mil millones de dólares estadounidenses: Jinse Finance informó que los datos de DuneAnalytics muestran que el TVL actual de Ethereum Bridge alcanzó los 24,79 mil millones de dólares estadounidenses. Entre ellos, los cinco puentes con el volumen de bloqueo más alto son Ronin Bridge ($ 8,247 mil millones), PolygonBridges ($ 5,346 mil millones), Avalanche Bridge ($ 4,971 mil millones), Arbitrum Bridges ($ 2,842 mil millones) y FantomAnyswapBridge ($ 2,077 mil millones). [2021/11/7 6:37:10]



El 11 de noviembre, se desbloquearán 24,7022 millones de DOT, que es el valor máximo de desbloqueo de este mes: según el monitoreo de datos de KingData, el precio de los DOT recientemente alcanzó un récord y aumentó más de un 20 % en el pasado. 7 días. La actividad diaria reciente de Polkadot y las nuevas direcciones diarias son muy activas. El 4 de noviembre, el número de transacciones de un solo día alcanzó el segundo más alto en los últimos tres meses. Sin embargo, cabe señalar que el 11 de noviembre se desbloquearán 24,7022 millones de DOT, que es el máximo desbloqueado este mes. [2021/11/5 6:33:30]




Hay 32 472 transacciones no confirmadas en toda la red de Bitcoin: Jinse Finance informa que los datos muestran que la cantidad actual de transacciones no confirmadas en toda la red de Bitcoin es de 32 472 y la tasa de transacción de 24 horas es de 4,16 txs/s. En la actualidad, la dificultad de toda la red es de 16,55 T. Se prevé que la dificultad se reducirá en un 5,97 % a 15,56 T la próxima vez. Quedan 6 días y 2 horas antes del ajuste. [2020/3/20]
























Tags:
"Actualmente, el mundo está marcando el comienzo de una nueva ronda de período de dividendos de innovación. La economía inteligente impulsada por la inteligencia artificial se está convirtiendo en uno de los nuevos mo.
La imagen de arriba es el gráfico de tendencia diario actual a largo plazo de BTC de 2017 a 2020.
Golden Finance Blockchain Noticias del 1 de junio ¿Recuerda los días en que usaba su computadora personal para extraer bitcoins en casa? Sí.
El 25 de mayo, el Instituto de Investigación Interchain Pulse publicó el primer informe de investigación de China sobre empresas que cotizan en bolsa + blockchain: "Informe de desarrollo de blockchain de empresas que.
Golden Finance News, 14 de mayo, Luo Qiang, alcalde de Chengdu.
Luo Shaming, miembro del Comité Nacional de la Conferencia Consultiva Política del Pueblo Chino.
A las 7:00 a. m. de ayer, Bitcoin superó los $10 000 en volumen; a las 10:00 p. m. de anoche, Bitcoin se desplomó violentamente, cayendo tan bajo como $9 300 (datos de Huobi.com). Cuando se abre paso.