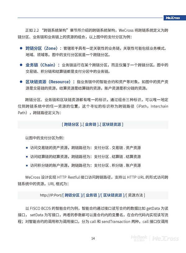
BTC/USD-2.22%
ETH/USD-3.26%
LTC/USD-2.4%
ADA/USD-3.2%
SOL/USD-3.14%
XRP/USD-2.16%WeBank ha agregado nuevos miembros al dominio de código abierto de blockchain. Esta vez, es para realizar una interconexión entre industrias, entre instituciones y entre regiones entre diferentes blockchains, de modo que la confianza se pueda transmitir a una escala más amplia.
El nuevo miembro se llama WeCross, que es una plataforma de colaboración entre cadenas de cadena de bloques desarrollada de forma independiente por el equipo de cadena de bloques de WeBank y de código abierto. En la actualidad, WeCross ha completado el desarrollo y lanzamiento de la versión v1.0.0-rc1, que admite una variedad de cadenas de bloques de código abierto convencionales en el mercado, como FISCO BCOS, Hyperledger Fabric, etc.
A través de la construcción conjunta de código abierto, WeCross se conectará gradualmente a más plataformas y aplicaciones de blockchain, y la comunidad puede participar activamente en las contribuciones. Dirección de fuente abierta del código fuente:
https://github.com/WeBankFinTech/WeCross
¿Qué tipo de temperamento debe tener un mecanismo de colaboración entre cadenas de blockchain universal, eficiente y seguro? Creemos que las soluciones de cadena cruzada deben seguir el principio "4S", a saber:
Sinérgico——Colaboración eficiente empresarial entre cadenas
Seguro——La operación de cadena cruzada es segura y confiable
Escalable: red de cadenas cruzadas en capas y escalable
Swift: la entrada de enlace cruzado es eficiente y conveniente
Sobre la base de este concepto de diseño, WeCross propuso de manera innovadora cuatro tecnologías principales: la interfaz de cadena de bloques universal UBI, el protocolo de interconexión de cadena heterogénea HIP, el mecanismo de transacción confiable TTM y la gobernanza multidominio multilateral MIG, logrando una interacción entre cadenas eficiente, segura y confiable. manejo conveniente.
Se espera que dos bancos privados, MyBank y WeBank, participen en el piloto de renminbi digital: Mybank y WeBank pueden unirse a las filas de los bancos piloto de renminbi digital. En la actualidad, las dos instituciones están realizando trabajos preliminares relevantes bajo la dirección del Banco Popular de China. Aunque se considera que existe una relación competitiva, las instituciones de pago de terceros y las empresas de tecnología financiera también participan en el desarrollo de soluciones digitales de RMB y la construcción de escenarios. En la actualidad, las empresas de pago de terceros participan principalmente en la expansión de los escenarios de aplicación del RMB digital. Por ejemplo, JD.com, Meituan y Lakala han lanzado escenarios de pago fuera de línea en RMB digital. (Diario de valores de China) [2021/2/20 17:32:35]
En la actualidad, WeCross ha presentado soluciones específicas para escenarios de aplicaciones específicas, como el arbitraje judicial entre dominios, la vinculación entre plataformas de IoT, el intercambio de activos digitales y la autorización entre dominios de datos individuales. En el futuro, WeCross servirá como infraestructura para la interconexión de cadenas de bloques comerciales distribuidas, continuará promoviendo el intercambio de valor entre cadenas de bloques y la cooperación empresarial entre industrias, instituciones y regiones, y promoverá la integración profunda y el desarrollo de la ecología de aplicaciones de cadenas de bloques.



Noticias | La Facultad de Tecnología Financiera WeBank de la Universidad de Shenzhen se ha convertido en la primera universidad industrial en Shenzhen, y planea diseñar finanzas blockchain y otras direcciones profesionales: Golden Finance informó que recientemente, el Departamento de Educación Provincial de Guangdong anunció la enseñanza y la calidad de la enseñanza de la universidad provincial de pregrado de 2019 proyecto de reforma Relación de proyectos de construcción. El WeBank Financial Technology College de la Universidad de Shenzhen se ha convertido en uno de los 18 proyectos de construcción de colegios industriales en la provincia de Guangdong, y también es el primer colegio industrial en Shenzhen. WeBank Financial Technology College de la Universidad de Shenzhen está orientado a especializaciones en tecnología financiera y, al mismo tiempo, planea diseñar diferentes direcciones profesionales de tecnología financiera, como la aplicación de tecnología de big data financiero, finanzas de cadena de bloques, tecnología de seguros, tecnología regulatoria, etc. , para satisfacer las necesidades de las diversas subdivisiones de la industria de tecnología financiera.Necesidades de capacitación de personal profesional y técnico. Estas direcciones profesionales de tecnología financiera se han utilizado ampliamente en negocios específicos en múltiples campos, como la identificación de fraudes en transacciones, la evaluación de riesgos crediticios, las finanzas de la cadena de suministro, los valores y los seguros. [2019/12/18]



Voz | WeBank Yao Huiya: La tecnología distribuida es la tendencia general y se ha establecido una plataforma blockchain independiente y controlable: según Titanium Media el 8 de agosto, Yao Huiya, jefe del departamento de productos de innovación tecnológica de WeBank, pronunció un discurso de apertura. Dijo que WeBank está muy centrado en el campo de las finanzas tecnológicas, la inteligencia artificial, la cadena de bloques y el big data. Hemos hecho muchos intentos. Por ejemplo, tomando la IA como ejemplo, hemos hecho servicio al cliente de robots, recolección de robots, etc. En el campo de la cadena de bloques, hemos establecido una alianza de oro y hemos construido una plataforma de cadena de bloques controlable e independiente a nivel nacional. [2019/8/9]





Voz | Vicepresidente de WeBank: La centralización será reemplazada por tecnología distribuida, y el futuro de los negocios distribuidos ha llegado: en el evento FinTechDay realizado por WeBank hoy, Ma Zhitao, vicepresidente y director de información de WeBank pronunció un discurso, dijo que la tendencia futura de la industria es de tecnología distribuida a negocios distribuidos, y la tecnología centralizada en el pasado será reemplazada gradualmente por tecnología distribuida. Al mismo tiempo, a medida que la tecnología distribuida reemplace la plataforma compartida como puente intermedio, se realizará el modelo de cooperación entre pares. [2019/7/26]





Voz | Zhang Kaixiang de Weizhong Bank: La cadena de alianza no es un recinto de la "Alianza", tiene la oportunidad de servir al público: según Planet Daily, Zhang Kaixiang, el arquitecto jefe de la cadena de bloques de WeBank, expresó la alianza pública hoy en la New Area Blockchain Summit de 2018. La cadena no solo puede servir a los miembros de la alianza, sino que tiene la oportunidad de servir al público. El punto clave es que el público puede usar APP, página web o acceso a la economía real para acceder a la cadena de alianzas públicas para obtener servicios; además, el servicio no lo brinda una sola empresa, sino una alianza que involucra a múltiples empresas y agencias gubernamentales. Cada participante puede lograr un efecto 1+1>2 a través de la cooperación. [2018/11/28]






























Tags:
Golden Finance News El 19 de febrero, muchos usuarios en el mercado informaron que la plataforma de negociación de Binance no funcionaba correctamente y que el registro de transacciones y la hora de las transacciones.
Golden Weekly es una columna de resumen semanal de la industria de blockchain lanzada por Golden Finance, que cubre noticias clave, datos de mercado y contratos, información de minería, tendencias de proyectos.
Los reguladores japoneses están discutiendo la abolición de reglas estrictas para cotizar intercambios de criptomonedas: el gobierno del primer ministro japonés Fumio Kishida está insatisfecho con el sistema existente.
WeBank ha agregado nuevos miembros al dominio de código abierto de blockchain. Esta vez, es para realizar una interconexión entre industrias, entre instituciones y entre regiones entre diferentes blockchains.
Hoy se reveló que al menos 1500 BTC y alrededor de 60 000 BCH fueron robados de grandes cuentas.
Por Samuel Haig | Compilador: MayaEl anuncio convierte al departamento de aduanas de Indonesia en la undécima agencia gubernamental en unirse al consorcio TradeLens; otros miembros gubernamenta.
Un alto funcionario del presidente de los Estados Unidos, Donald Trump.